密码学概述
什么是信息?
信息是以信息形态(文字、语音、图形、图像)为表现形式,以物理介质(纸张、显示器)为载体,以适合于计算机进行表达、传输或处理的表达形式(二进制、电流脉冲)来表示的知识。
信息特征
- 客观性(客观存在
- 普遍性(普遍存在
- 可识别性(可以被识别
- 依附性(依附于物理介质
- 时效性(过时信息失效
- 可共享性(可被共享,总量不变
- 无限性(取之不尽
- 有价值性(对人有价值
- 可再生性(加工再生新的信息
信息论+控制论+系统论=方法论
传感+计算机+通信+控制=IT
信息安全发展历程
通信安全—信息安全—信息保障—网络空间安全
通信安全:编码、解码 信息安全:CIA 信息保障:主动、纵深、深度、泛在 网络空间安全:国安
密码学
- 密码编码学:加密
- 密码分析学:破译、伪造
- 密码体制
- 明文 :要传递的消息
- 密文 :经过伪造混淆之后的明文
- 密钥 :加密/解密所使用的密钥
- 加密算法 :将明文转化为密文的一组数学函数
- 解密算法 :将密文转化为明文的一组数学函数
密码的安全性
克彻霍夫原理 假设攻击者是在知道加密体制的前提下破解密钥的;
- 密码算法可公开
- 密钥密码算法所使用的密钥一般不能公开
- 根据明文、密文、加密算法、解密算法无法得到密钥
因此密码体制的安全性应该是基于密钥而非基于算法。
- 无条件安全:无论攻击者有多少密文、都无法破解出明文,或者无法验证结果的正确性;
- 如:一次一密
- 计算安全:破译的代价超出密文本身的价值;破译时间超出信息有效期;
- 如 RSA 算法
计算安全包括一种叫做可证明安全:基于计算复杂性的安全,将安全性归结于一个现有的无法解决的数学难题来实现;
常用加密算法

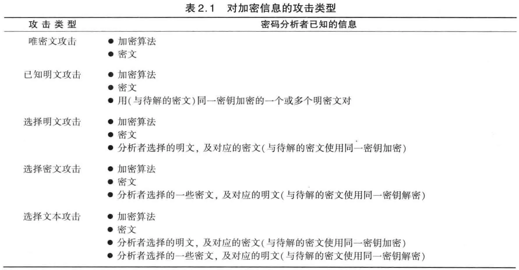
针对密码算法的攻击方式

无论有多少密文都不足以唯一地确定密文所对应的明文,则称为无条件安全。